Loading...
  • ଶ୍ରୀ ମୋହନ ଚରଣ ମାଝୀ

    ମାନ୍ୟବର ମୁଖ୍ୟମନ୍ତ୍ରୀ

  • img
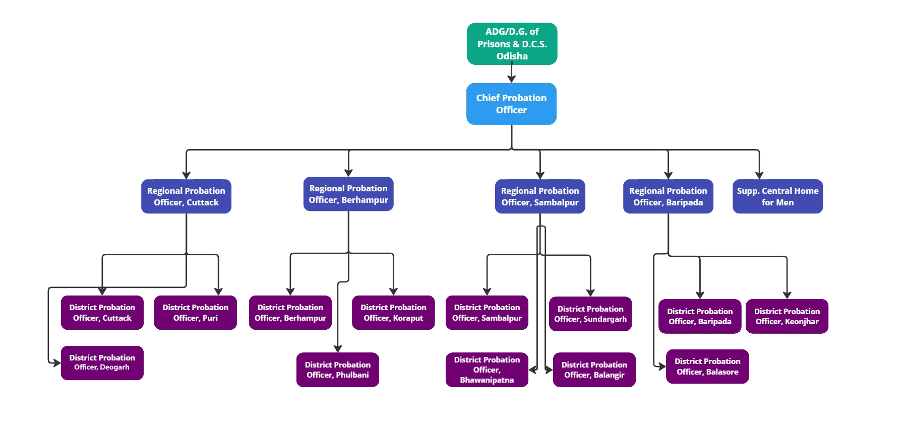
  • Correctional Wing
  • ସଂଗଠନ ଚାର୍ଟ